二建考试在即,这些问题一定要注意!(转载)
- betway西汉姆app下载
- 2021-07-18
- 1183
一.考前准备
1.准考证打印/核对
小编提醒大家一定要记得及时打印准考证。
考试地点以准考证上地点为准,请仔细核对。
2.酒店预定、考场踩点
之前有不少同学表示没有提前订好酒店,导致考前复习受到周边环境影响严重,甚至导致失眠,影响第二天的考试!
酒店预订:
由于当天考场附近的宾馆人满为患,建议考生们提前订好酒店,尽量选择周边环境比较安静的酒店;
提前购买往返车票!
考场踩点:
提前一天到考场,先去踩点,关注天气变化和交通状况,确保考试当天不会因为天气、堵车而迟到或跑错考场,错过考试。
3.提前模拟考试时间
小编建议大家在考试前,严格按照考试规定时间,做2、3套(5套以内)完整的模拟试题,测试自己做题的时间并调整,要预留出填涂答题卡的时间。
考试时遇到不会的题建议立刻跳过,不要执意去想,以免后面会的题做不完!
4.考前注意合理饮食
切忌暴饮暴食,导致肠胃不适;
不参加剧烈运动,以免体能消耗过大或发生意外;
严格按照平时作息时间;
睡前可用热水泡脚,以帮助自己睡眠。
5.检查需要带的物品
考试工具:
只准携带:黑色钢笔(签字笔)、2B铅笔、软橡皮、不带汉字储存功能的计算器、格尺(未携带可用身份证画图)进入考场。开考后不得借用文具或计算器等物品
严禁携带:电子记事本、带汉字储存功能的计算器、寻呼机、手机或其它有通讯功能的电子设备进入考场,已带入考场的,须按照监考人员的要求切断电源放到指定位置,随身携带者视为违纪。
草稿纸统一配发,考后收回。
证件:
参加执业资格考试考生凭准考证和第二代有效居民身份证(含有效期内的临时身份证)、现役军人部队有效身份证件进入考场,对号入座,入座后将准考证和身份证放在桌面右上角,以备核对。
二.考试时间
考试时间安排如下:
日期 时间 科目
6月2日 9:00 - 12:00 施工管理
14:00 - 16:00 工程法规
6月3日 9:00 - 12:00 专业实务(6个专业)
考试规则注意
考试前15分钟凭准考证和有效居民身份证进入考场对号入座,入座后将准考证和身份证放在桌面右上角;
迟到5分钟不得入场,开考后120分钟内不能交卷出场
《建设工程法规及相关知识》《建设工程施工管理》两个科目试卷均为客观题,考生用2B铅笔在答题卡上作答
《专业工程管理与实务》科目试卷由主观题和客观题组成:主观题部分考生须在专用答题卡上指定区域作答,客观题部分考生须用2B铅笔在同一份专用答题卡上作答
答题注意事项
答题前
仔细阅读应试人员注意事项(试卷封二)、作答须知(答题卡首页);
将工作单位、姓名、准考证号如实填写在试卷规定的栏目内;
将姓名、试卷代码和准考证号填写并用2B铅笔准确填涂在答题卡相应的栏目内;在其它位置书写单位、姓名、准考证号等信息的按违纪违规行为处理。
三.答题注意事项
考试铃响后开始答题;
使用规定的作答工具作答;
在答题卡划定区域内作答,不允许在答题卡的背面答题、打草稿
按题号在答题卡上将所选选项对应字母用2B铅笔涂黑;
不得在试卷、答题纸或答题卡上作与答题无关的任何标记,否则,考试答题卡作废;
如有改动,必须用橡皮擦净痕迹,以防电脑阅卷时误读;
答题过程中,保持答题区域整洁,不要卷折、弄脏、弄破答题卡否则,机器会造成误判,影响考试成绩。
考试结束后
考试结束铃声响后,禁止答题,禁止在考场内逗留,违反者成绩无效并取消次年报考资格;
试卷及草稿纸不得带出场外;
四.考场意外情况处理
准考证不见了怎么办
突然发现忘带准考证了,不要慌乱,先想想是否落在家里,如果是,可以让家里人送过来,切记不可自己回家拿。
及时向监考老师反映,看有没有其他应对措施。
身份证丢了怎么办
正式身份证件是考生参加考试的必要证件,如果不带正式身份证件,则无法确切证明是否为本人参加考试,因此不得参加考试。
考前身份证件一旦丢失,则必须及时到当地公安机关或相关机构申请办理正式身份证件。
如果来不及办理正式身份证,应按如下办法办理身份证明材料:及时到您所在的当地派出所,说明原由,申请办理由计算机打印的带有本人电子照片的身份底档证明,由派出所经办人签字并加盖派出所公章,再到当地县(市、区)公安机关复审,由县(市、区)公安机经办人签名并加盖公章。持上述户籍身份证明材料,可以参加考试。
但还是希望各位考生妥善保管自己的身份证件,不要把它弄丢了!
五.考试中想上厕所怎么办
正常情况下不允许考生中途上厕所,但考生向监考老师说明情况后,如有特殊病因如肚子疼拉肚子,应通过监考老师报告之后找考场医务人员,可以得到及时的治疗。
考场会根据考生的实际情况,作出安排。
考前最好提前上厕所,不要吃生冷食物。
试卷缺页或印刷模糊怎么办
试卷下发以后,首先检查整个试卷,是否有缺页或者模糊的情况,一般试卷缺页或出差错拿错科目的情况不常出现;
如果遇上这种情况,一定要立即告知监考老师,监考老师都会及时给予解决。
记忆堵塞怎么办
暂且搁下这道题,开始做别的题;
过段时间再回过头来做这道题,千万不能死抠到底。
六.时间快到了没做完怎么办
如果还剩十分钟,可以考虑做大题的第一小题,比如挑一些得分点先写上,把能拿的分拿到。
如果只剩三五分钟,不妨放弃大题,回过头来把没有把握的小题检查一下。
时间不够时不要轻易放弃,哪怕只剩最后一分钟,也有可能“抢救”分数回来。
另外,不要老看时间,影响做题,监考老师最后会提醒考生。
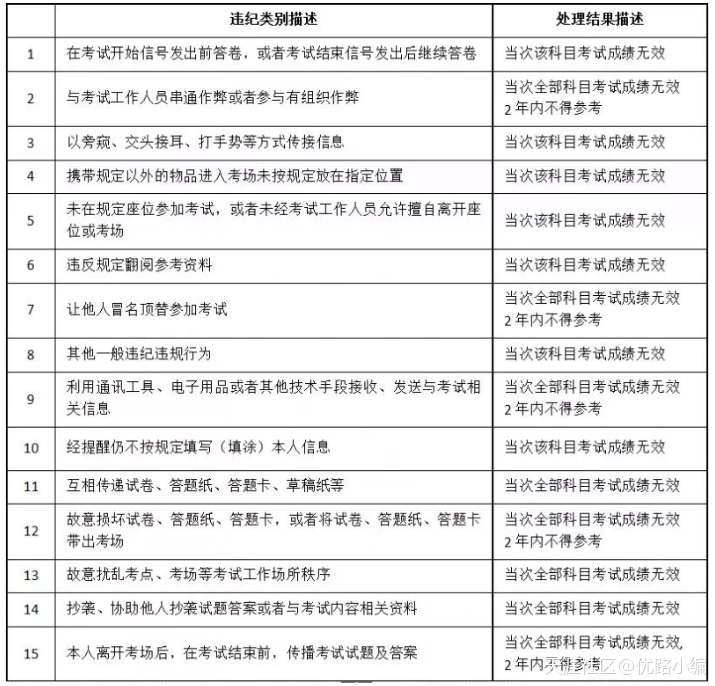
七.考试时这些事一定不能做

以上为湖北省2016年betway西汉姆app下载 资格考试违纪违规行为及其处理结果,大家考试时一定要遵守考场规定,以免影响考试最终结果。
八.考前福利
考前直播1小时
浓缩考点+答题技巧,每一分钟都是信息点
考场预测
每科1页纸,浓缩点睛资料
优路官网6.01-02两天有考前福利,需要的赶快去看下!考前的精髓。
找不到的像我要链接,评论区就行。
在此,预祝各位考生6.2二建考试必过!!!
免责声明: 本站提供的任何内容版权均属于相关版权人和权利人,如有侵犯你的版权。 请来信指出,我们将于第一时间删除! 所有资源均由免费公共网络整理而来,仅供学习和研究使用。请勿公开发表或 用于商业用途和盈利用途。
本文链接:http://m.www.studdz.com/erjian/432.html
发表评论