一级建造师报考方式,一级建造师考试是怎么报名条件
- 一级建造师
- 2025-12-12
- 18
准备报考2018年一级建造师的小伙伴们!赶紧看看自己够不够报考资格吧,免得报名时傻眼哦~!
一级建造师报考条件:
(一)凡遵守国家法律、法规,具备下列条件之一者,可以申请参加一级建造师执业资格考试:
1、取得工程类或工程经济类大学专科学历,工作满6年,其中从事建设工程项目施工管理工作满4年。
2、取得工程类或工程经济类大学本科学历,工作满4年,其中从事建设工程项目施工管理工作满3年。
3、取得工程类或工程经济类双学士学位或研究生班毕业,工作满3年,其中从事建设工程项目施工管理工作满2年。
4、取得工程类或工程经济类硕士学位,工作满2年,其中从事建设工程项目施工管理工作满1年。
5、取得工程类或工程经济类博士学位,从事建设工程项目施工管理工作满1年。
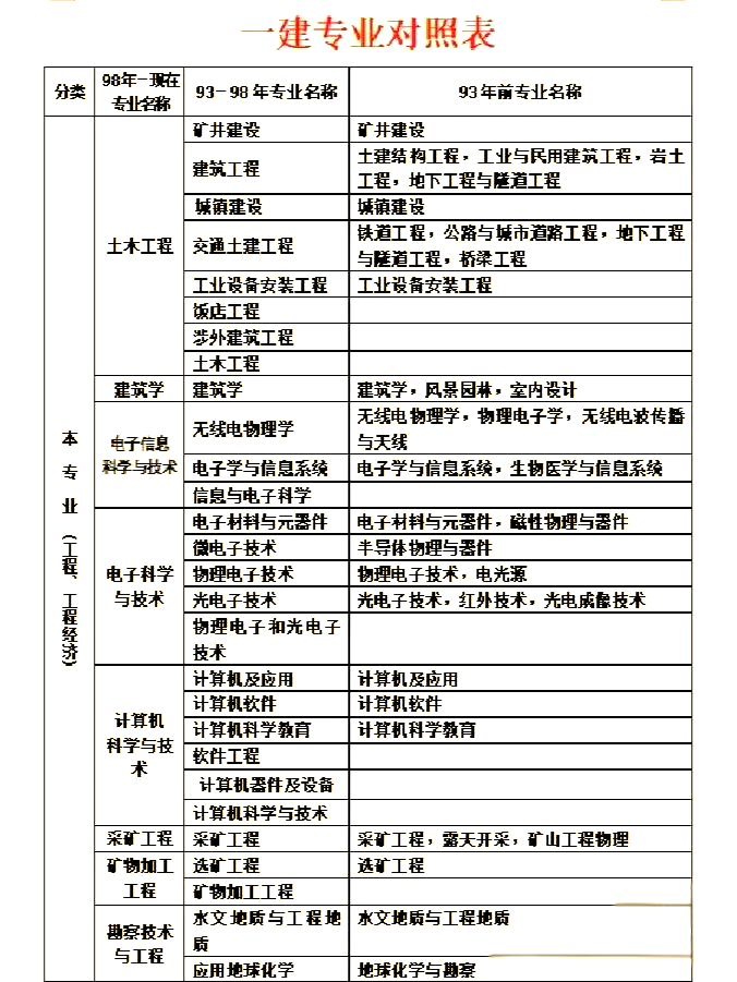
附:工程或工程经济类专业对照表
(摘自《关于印发〈建造师执业资格考试实施办法〉和〈建造师执业资格考核认定办法〉的通知》(国人部发〔2004〕16号))。
分类
98年-现在
专业名称
93-98年专业名称
93年前专业名称
本 专 业 (工程、工程经济)
土木工程
矿井建设
矿井建设
建筑工程
土建结构工程,工业与民用建筑工程,岩土工程,地下工程与隧道工程
城镇建设
城镇建设
交通土建工程
铁道工程,公路与城市道路工程,地下工程与隧道工程,桥梁工程
工业设备安装工程
工业设备安装工程
饭店工程
涉外建筑工程
土木工程
建筑学
建筑学
建筑学,风景园林,室内设计
电子信息
科学与技术
无线电物理学
无线电物理学,物理电子学,无线电波传播与天线
电子学与信息系统
电子学与信息系统,生物医学与信息系统
信息与电子科学
电子科学
与技术
电子材料与无器件
电子材料与元器件,磁性物理与器件
微电子技术
半导体物理与器件
物理电子技术
物理电子技术,电光源
光电子技术
光电子技术,红外技术,光电成像技术
物理电子和光电子技术
计算机科学与技术
计算机及应用
计算机及应用
计算机软件
计算机软件
计算机科学教育

计算机科学教育
软件工程
计计算机器件及设备
计算机科学与技术
采矿工程
采矿工程
采矿工程,露天开采,矿山工程物理
矿物加工
工程
选矿工程
选矿工程
矿物加工工程
勘察技术
与工程
水文地质与工程地质
水文地质与工程地质
应用地球化学
地球化学与勘察
应用地球物理
勘查地球物理,矿场地球物理
勘察工程
探矿工程
测绘工程
大地测量
大地测量
测量工程
测量学,工程测量,矿山测量
摄影测量与遥感
摄影测量与遥感
地图学
地图制图
交通工程
交通工程
交通工程,公路、道路及机场工程
总图设计与运输工程
总图设计与运输
道路交通事故防治工程
港口航道与海岸工程
港口航道及治河工程
港口及航道工程,河流泥沙及治河工程,港口水工建筑工程,水道及港口工程,航道(或整治)工程
海岸与海洋工程
海洋工程,港口、海岸及近岸工程,港口航道及海岸工程
船舶与
海洋工程
船舶工程
船舶工程,造船工艺及设备
海岸与海洋工程
海洋工程
水利水电
工程
水利水电建筑工程
水利水电工程施工,水利水电工程建筑
水利水电工程
河川枢纽及水电站建筑物,水工结构工程
水文与
水资源工程
水文与水资源利用
陆地水文,海洋工程水文,水资源规划及利用
热能与
动力工程
热力发动机
热能动力机械与装置,内燃机,热力涡轮机,军用车辆发动机,水下动力机械工程
流体机械及流体工程
流体机械,压缩机,水力机械
热能工程与动力机械
热能工程
工程热物理,热能工程,电厂热能动力工程,锅炉
制冷与低温技术
制冷设备与低温技术
能源工程
工程热物理
水利水电动力工程
水利水电动力工程
冷冻冷藏工程
制冷与冷藏技术
冶金工程
钢铁冶金
钢铁冶金
有色金属冶金
有色金属冶金
冶金物理化学
冶金物理化学
冶金
环境工程
环境工程
环境工程
环境监测
环境监测
环境规划与管理
环境规划与管理
水文地质与工程地质
水文地质与工程地质
农业环境保护
农业环境保护
安全工程
矿山通风与安全
矿山通风与安全
安全工程
安全工程
金属材料
工程
金属材料与热处理
金属材料与热处理
金属压力加工
金属压力加工
粉末冶金
粉末冶金
复合材料
复合材料
腐蚀与防护
腐蚀与防护
铸造
铸造
塑性成形工艺及设备
锻压工艺及设备
焊接工艺及设备
焊接工艺及设备
无机非金属材料工程
无机非金属材料
无机非金属材料,建筑材料与制品
硅酸盐工程
硅酸盐工程
复合材料
复合材料
材料成形及控制工程
金属材料与热处理
金属材料与热处理
热加工工艺及设备
热加工工艺及设备
铸造
铸造
塑性成形工艺及设备
锻压工艺及设备
焊接工艺及设备
焊接工艺及设备
石油工程
石油工程
钻井工程,采油工程,油藏工程
油气储运工程
石油天然气储运工程
石油储运
化学工程
与工艺
化学工程
化学工程,石油加工,工业化学,核化工
化工工艺
无机化工,有机化工,煤化工
高分子化工
高分子化工
精细化工
精细化工,感光材料
生物化工
生物化工
工业分析
工业分析
电化学工程
电化学生产工艺
工业催化
工业催化
化学工程与工艺
高分子材料及化工
生物化学工程
生物工程
生物化工
生物化工
微生物制药
微生物制药
生物化学工程
发酵工程
发酵工程
制药工程
化学制药
化学制药
生物制药
生物制药
中药制药
中药制药
制药工程
给水排水工程
给水排水工程
给水排水工程
建筑环境与设备工程
供热通风与空调工程
供热通风与空调工程
城市燃气工程
城市燃气工程
供热空调与燃气工程
通信工程
通信工程
通信工程,无线通信,计算机通信
计算机通信
电子
信息
工程
电子工程
无线电技术,广播电视工程,电子视监,电子工程,水声电子工程,船舶通信导航,大气探测技术,微电子电路与系统,水下引导电子技术
应用电子技术
应用电子技术,电子技术
信息工程
信息工程,图像传输与处理,信息处理显示与识别,
电磁场与微波技术
电磁场与微波技术
广播电视工程
电子信息工程
无线电技术与信息系统
电子与信息技术
摄影测量与遥感
摄影测量与遥感
公共安全图像技术
刑事照相
机械设计制造及其自动化
机械制造工艺与设备
机械制造工艺与设备,机械制造工程,精密机械与仪器制造,精密机械与仪器制造,精密机械工程
机械设计及制造
机械设计及制造,矿业机械,冶金机械,起重运输与工程机械,高分子材料加工机械,纺织机械,仪器机械,印刷机械,农业机械
机车车辆工程
铁道车辆
汽车与拖拉机
汽车与拖拉机
流体传动及控制
流体传动及控制,流体控制与操纵系统
真空技术及设备
真空技术及设备
机械电子工程
电子精密机械,电子设备结构,机械自动化及机器人,机械制造电子控制与检测,机械电子工程
设备工程与管理
设备工程与管理
林业与木工机械
林业机械
测控技术
与仪器
精密仪器
精密仪器,时间计控技术及仪器,分析仪器,科学仪器工程
光学技术与光电仪器
应用光学,光学材料,光学工艺与测试,光学仪器
检测技术及仪器仪表
检测技术及仪器,电磁测量及仪表,工业自动化仪表,仪表及测试系统,无损检测
电子仪器及测量技术
电子仪器及测量技术
几何量计量测试
几何量计量测试
热工计量测试
热工计量测试
力学计量测试
力学计量测试
无线电计量测试
无线电计量测试
检测技术与精密仪器
测控技术与仪器
过程装备与控制工程
化工设备与机械
化工设备与机械
电气工程及其自动化
电力系统及其自动化
电力系统及其自动化,继电保护与自动远动技术
高电压与绝缘技术
高电压技术及设备,电气绝缘与电缆,电气绝缘材料
电气技术
电气技术,船舶电气管理,铁道电气化
电机电器及其控制
电机,电器,微特电机及控制电器
光源与照明
电气工程及其自动化
工程管理
管理工程
工业管理工程,建筑管理工程,邮电管理工程,物资管理工程,基本建设管理工程
涉外建筑工程营造与管理
国际工程管理
房地产经营管理
工业工程
工业工程
相近
专业
航海技术
海洋船舶驾驶
海洋船舶驾驶
轮机工程
轮机管理
轮机管理
交通运输
交通运输
铁道运输,交通运输管理工程
载运工具运用工程
汽车运用工程
道路交通管理工程
自动化
流体传动及控制
流体机械,压缩机,水力机械
工业自动化
工业自动化,工业电气自动化,生产过程自动化,电力牵引与传动控制
自动化
自动控制

自动控制,交通信号与控制,水下自航器自动控制
飞行器制导与控制
飞行器自动控制 ,导弹制导,惯性导航与仪表
生物医学工程
生物医学工程
生物医学工程,生物医学工程与仪器
核工程与
核技术
核技术
同位素分离,核材料,核电子学与核技术应用
核工程
核反应堆工程,核动力装置
工程力学
工程力学
工程力学
园林
观赏园艺
观赏园艺
园林
园林
风景园林
风景园林
工商管理
工商行政管理
工商行政管理
企业管理
企业管理
国际企业管理
国际企业管理
房地产经营管理
工商管理
投资经济
投资经济管理
技术经济
技术经济
邮电通信管理
林业经济管理
林业经济管理
其他
专业
除本专业和相近专业外的工程或工程经济类专业
(注:1.本表按教育部现行《普通高等学校本科专业目录新旧专业对照表》编制,共涉及“土建类、测绘类、水利类、交通运输类、能源动力类、地矿类、材料类、电气信息类、机械类、管理科学与工程类、生物工程类、化工与制药类、工程力学类”等18类45个专业,其中本专业36个,相近专业9个。2.为便于考核认定条件中有关专业学历的确认,对“本专业”、“相近专业”和“其他专业”进行了划分,供申报和审核考核认定条件时参考。其他专业的具体范围由住房和城乡建设部、人力资源和社会保障部确认。)
(二)凡符合上述(一)的报名条件,于2003年12月31日前,取得原建设部颁发的《建筑业企业一级项目经理资质证书》,并符合下列条件之一的人员,可免试《建设工程经济》和《建设工程项目管理》两个科目,只参加《建设工程法规及相关知识》和《专业工程管理与实务》两个科目的考试:
1、受聘担任工程或工程经济类高级专业技术职务。
2、具有工程类或工程经济类大学专科以上学历并从事建设项目施工管理工作满20年。
(三)原“一级建造师相应专业考试”(即增项考试)不再单独列项考试,并入一级建造师资格考试,设置级别为“增报专业”,请报考人员在选择专业时注意区分。报考人员须已取得一级建造师资格证书方可报考,成绩当年有效。原“一级建造师相应专业考试”档案号不再使用。
上述报名条件中有关学历或学位的要求是指经国家教育行政主管部门承认的正规学历或学位,从事建设工程项目施工管理工作年限是指取得规定学历前、后从事该项工作的时间总和,其截止日期为报名当年年底。
符合报名条件的香港、澳门居民,可按照原人事部《关于做好香港、澳门居民参加内地统一举行的专业技术人员资格考试有关问题的通知》(国人部发〔2005〕9号)有关要求,参加一级建造师资格考试。香港、澳门居民在报名时,须提交国务院教育行政部门认可的相应专业学历或学位证书,从事相关专业工作年限的证明和居民身份证明等材料。
版权申明
本文系转载文章,对文中观点保持中立,对所包含内容的准确性、可靠性或者完整性不提供任何明示或暗示的保证,不对文章观点负责,仅作分享之用,版权属于原作者。如果分享内容侵犯您的版权,请及时与我们联系,我们会及时审核处理。
免责声明: 本站提供的任何内容版权均属于相关版权人和权利人,如有侵犯你的版权。 请来信指出,我们将于第一时间删除! 所有资源均由免费公共网络整理而来,仅供学习和研究使用。请勿公开发表或 用于商业用途和盈利用途。
本文链接:http://m.www.studdz.com/yijian/38629.html
发表评论