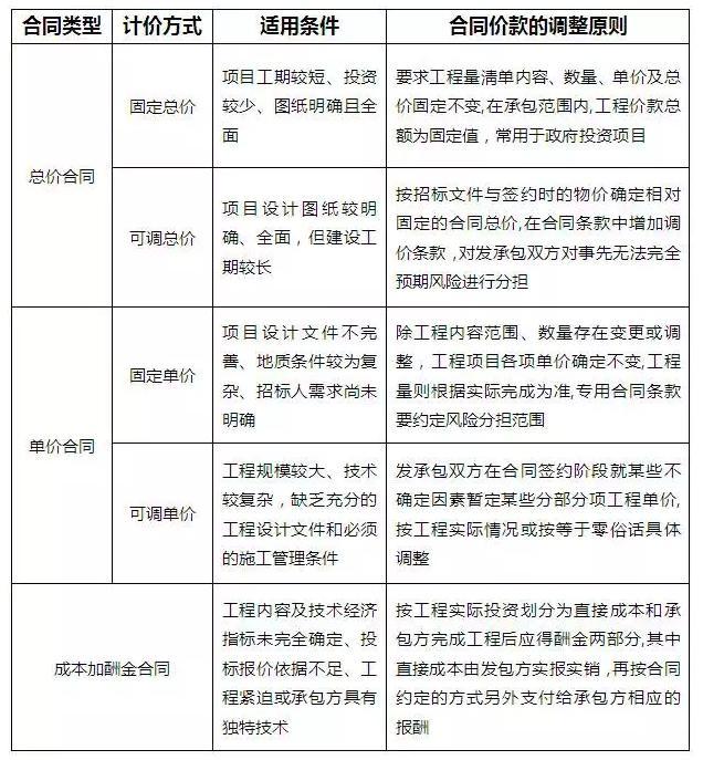
变动总价合同,变动总价合同和固定总价合同的区别
- 工程资源
- 2023-02-26
- 870
法律分析变动总价合同又称为可调总价合同,是指根据合同规定的工程施工内容和有关条件,业主应付给承包商的款额是一个规定的金额,即明确的总价总价合同也称作总价包干合同,即根据施工招标时的要求和条件,当施工内容和有。
变动总价合同结算审核时,需现场工程部和成本部一定要弄清楚分包方施工范围内的工作内容是否全部完成受安装位置影响,部分安装工程位置管道碰撞移位等问题解决后,是否有长期运营的故障问题弄清楚图纸内没有的,分包方自己。
总价合同也称作总价包干合同,即根据施工招标时的要求和条件,当施工内容和有关条件不发生变化时,业主付给承包商的价款总额就不发生变化综上所述,变动总价合同在工程实施过程中物价发生变化时可对合同价款进行调整,可调单价。
2变动总价合同变动总价合同又称为可调总价合同,合同价格是以图纸及规定规范为基础,按照时价Current Price进行计算,得到包括全部工程任务和内容的暂定合同价格它是一种相对固定的价格,在合同执行过程中,由于通货膨胀。
总价合同也称作总价包干合同,即根据施工招标时的要求和条件,当施工内容和有关条件不发生变化时,业主付给承包商的价款总额就不发生变化2分类总价合同又分固定总价合同FFP和变动总价合同两种变动总价合同又可分为。
可调单价合同又称为变动总价合同合同价格是以图纸及规定规范为基础,按照时价进行计算,得到包括全部工程任务和内容的暂定合同价格合同单价可调,一般是在工程招标文件中规定,在合同中签订的单价,根据合同约定的条款,如。
法律分析可调单价合同又称为变动总价合同合同价格是以图纸及规定规范为基础,按照时价进行计算,得到包括全部工程任务和内容的暂定合同价格合同单价可调,一般是在工程招标文件中规定,在合同中签订的单价,根据合同约定的。
合同价格是以图纸及规定规范为基础,由业主向承包单位支付工程项目的实际成本,并按事先约定的某一种方式支付酬金的合同类型这类合同中,业主承担项目实际发生的一切费用,因此也就承担了项目的全部风险但是承包单位由于无。
总价合同是根据合同规定的施工内容给付明确款额的合同,单价合同是约定以工程量清单及综合单价给付价款的合同总价合同分为固定总价合同和变动总价合同,单价合同分为固定单价合同和可调单价合同总价合同以图纸为基础价格不能。
1概念不同变动总价合同是以图纸及规定规范为基础,按照时价进行计算,得到包括全部工程任务和内容的暂定合同价格固定总价合同是为供货方提供一个完成任务的固定价格的合同2结算款不同固定总价合同由于总价固定。

单价合同以实际完成的工程量为准,固定单价合同,价格不能调,可调单价合同价格总价合同以图纸计算为准,固定总价合同价格不可调,变动总价合同,价格可以变动。
又称为变动总价合同合同价格是以图纸及规定规范为基础,按照时价Current Price进行计算,得到包括全部工程任务和内容的暂定合同价格它是一种相对固定的价格,在合同执行过程中,由于通货膨胀等原因而使所使用的工料。

法律分析可变总价合同又称可调总价合同合同价格根据图纸法规和规范,按现行价格计算,得出包含所有工程任务和内容的暂定合同价格这是一个相对固定的价格在合同执行过程中,因通货膨胀等原因造成所用人工材料成本增加时。
总价合同与单价合同的区别1总价合同是根据合同规定的施工内容给付明确款额的合同,单价合同是约定以工程量清单,及综合单价给付价款的合同2总价合同分为固定总价合同和变动总价合同,单价合同分为固定单价合同和可调单价。
分类不同总价合同又分固定总价合同和变动总价合同两种变动总价合同又可分为“总价加激励费用合同”和“总价加经济价格调整合同”单价合同也可以分为固定单价合同和可调单价合同法律依据中华人民共和国民法典第五百。
免责声明: 本站提供的任何内容版权均属于相关版权人和权利人,如有侵犯你的版权。 请来信指出,我们将于第一时间删除! 所有资源均由免费公共网络整理而来,仅供学习和研究使用。请勿公开发表或 用于商业用途和盈利用途。
本文链接://www.studdz.com/ziyuan/11669.html
发表评论