注册岩土工程师分基础题型注册岩土工程师基础题型分布
- 岩土工程师
- 2024-05-29
- 252
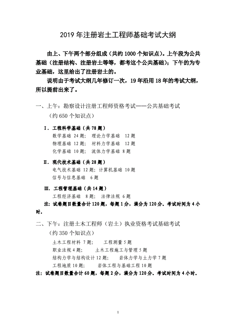
注册岩土工程师基础考试各科的分数分配如下基础考试为闭卷考试,上下午总计180单选题,满分为240分考试时间总计为8小时1上午段高等数学 24题 普通物理 12题 普通化学 10题 理论力学 12题 材料力学 12题 流体力学 8题 计算机应用基础 10题 电气与信息 18题 工程经济 8题 法律法规 8题;岩土工程师考试分为基础考试和专业考试,基础考试科目为高等数学普通物理理论力学材料力学流体力学等等,专业考试科目为岩土工程勘察浅基础深基础地基处理等等上午段主要测试考生对基础科学的掌握程度,科目有高等数学普通物理理论力学材料力学流体力学建筑材料电工学工程经济,下午;下午段主要测试考生对岩土工程直接有关专业理论知识的掌握程度,设60道题,每题2分,分9个科目土木工程材料工程测量职业法规土木工程施工与管理工程地质结构力学结构设计土力学与基础工程岩体力学与岩体工程注册土木工程师岩土可在下列范围内开展执业工作一岩土工程勘察与各类;一注册岩土工程师公共基础考试试卷题目数量合计120题,每题1分,满分120分工程科学基础共78题数学基础24题物理基础12题化学基础10题理论力学基础12题材料力学基础12题流体力学基础8题现代技术基础共28题电气技术基础12题计算机基础10题信号与信息基础6题工程管理基础。
考友们都准备好2018年考试了吗?本文“2018岩土工程师基础知识经典试题及答案三”,跟着来了解一下吧要相信只要自己有足够的实力,无论考什么都不会害怕!2018岩土工程师基础知识经典试题及答案三1若地质平面图上岩浆岩被沉积岩切割,界线被沉积岩界线截断,则岩浆岩与沉积岩之间为;来看一下公共基础和专业基础的具体考察题型和分值公共基础上午开考,主要考察基础科学,四个小时内完成包括高等数学24题,普通物理学12题理论力学12题材料力学12题流体力学8题工程经济8题电气与信息28题法律法规6题化学基础10题在内的共120题专业基础下午开考,主要考察专业理论知识;基础考试为闭卷考试,上午段主要测试考生对基础科学的掌握程度,设120道单选题,每题1分,分9个科目高等数学普通物理理论力学材料力学流体力学建筑材料电工学工程经济下午段主要测试考生对岩土工程直接有关专业理论知识的掌握程度,设60道题,每题2分,分八个科目土木工程材料工程;岩土注册工程师考试科目分为基础考试和专业考试具体如下1础考试包括基础上和基础下两部分内容2专业考试包括专业知识和专业案例两个科目,专业知识分为专业知识上和专业知识下两部分内容,专业案例分为专业案例上和专业案例下两部分内容下面环球网校小编为大家分享详细内容。
约350个知识点土木工程材料 7题 工程测量5题 职业法规4题 土木工程施工与管理5题 结构力学与结构设计12题 岩体力学与土力学7题 工程地质10题 岩体工程与基础工程10题 注试卷题目数量合计60题,每题2分,满分为120分考试时间为4小时注册岩土工程师专业考试科目分值时间分配及题型;下午1土木工程材料2 工程测量3职业法规4土木工程施工与管理 5 结构设计 6结构力学7结构试验 8土力学与地基基础二注册岩土工程师基础考试上午主要测试考生对基础科学的掌握程度,设120道单选题,每题1分,分11个科目高等数学普通物理普通化学理论力学。
职业法规4题土木工程施工与管理5题结构力学与结构设计12题岩体力学与土力学7题工程地质10题岩体工程与基础工程10题 下午段,4 小时 合计 60 题,每题 2 分,共 120 分 专业考试分为2天,第一天为专业知识考试,第二天为专业案例考试,考试时间每天上下午各3小时第一天为;注册岩土基础考试科目有11科总分值120分注册土木工程师岩土资格考试分为基础考试和专业考试基础考试包括基础上和基础下两部分内容专业考试包括专业知识和专业案例两个科目,专业知识分为专业知识上和专业知识下两部分内容,专业案例分为专业案例上和专业案例下两部分内容基础考试上午段的公共基础;专业考试合格后,方可获得中华人民共和国注册土木工程师岩土执业资格证书基础考试为客观题,在答题卡上作答专业考试分为专业知识考试和专业案例考试两部分,其中专业知识考试为客观题,在答题卡上作答专业案例考试采取主客观相结合的考试方法,即要求考生在填涂答题卡的。
注册岩土工程师公共基础考试大纲 注册岩土工程师资格考试公共基础考试大纲,由上下午两个部分组成共约1000个知识点上午段为公共基础注册结构注册岩土等等,都考这个公共基础下午的为专业基础 I 工程科学基础 一 数学24题 11 空间解析几何 向量的线性运算向量的数量积向量积及混合积两向量;是注册岩土工程师基础考试都是选择题注册土木工程师港口航道考试都是选择题,设120道单选题,每题1分,分11个科目并且基础考试为闭卷考试。

免责声明: 本站提供的任何内容版权均属于相关版权人和权利人,如有侵犯你的版权。 请来信指出,我们将于第一时间删除! 所有资源均由免费公共网络整理而来,仅供学习和研究使用。请勿公开发表或 用于商业用途和盈利用途。
本文链接://www.studdz.com/yantu/23462.html

发表评论