消防工程师证报考条件网站消防工程师证报考条件是什么相关工作
- betway365客服
- 2022-07-01
- 638
方能取得一级注册消防工程师资格证书三报考条件 凡中华人民共和国公民,遵守国家法律法规,恪守职业道德,并符合注册消;中国人事考试网于2019年8月23日上午发布了一级注册消防工程师资格考试报考条件,和往年差别不大,同学们可点击文末“阅读。
一级注册消防工程师资格考试报考条件 01报名条件根据注册消防工程师制度暂行规定第十一条,凡中华人民共和国公民,遵守;“注册消防工程师资格考试”,下一步报考省份选择“XX省”,请考生认真阅读报考须知,在报考信息填写页面按照要求进行填写 3报考信息核对;大立教育一级消防工程师考试报名时间及入口栏目为广大考生提供注册消防工程师报名时间,2021年一级消防工程师报名时间,一级注册消防工程师报名入口。

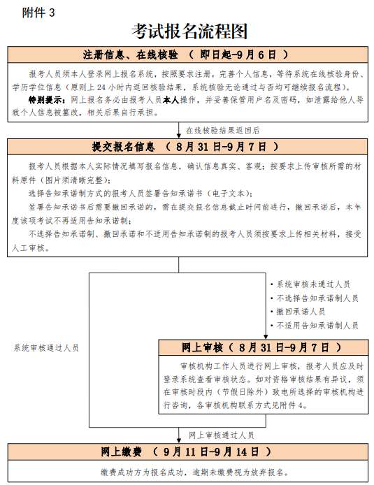
考试通网校 专注于二级消防工程师考试培训!注册报考条件需要满足学历工作年限消防安全技术工作经验各方;一级消防工程师报考条件考试介绍一级注册消防工程师资格考试工作由省人力资源和社会保障厅省公安厅共同负责,具体考务工作由;一重要提示一2019年度一级消防工程师资格考试报名试行“告知承诺制”,报考人员报名前须认真阅读报考条件及有关说明。
消防工程师 的报考方法,希望能够帮助到大家 全国消防工程师报考官网报名入口 全国消防工程师报名网站为“中国人事考试网”考生报考消防工程师;凡符合人力资源社会保障部公安部关于印发和原创,联系我们及时更正或删除互联网是资源共享的生态圈,我们尊重原创,联系。

免责声明: 本站提供的任何内容版权均属于相关版权人和权利人,如有侵犯你的版权。 请来信指出,我们将于第一时间删除! 所有资源均由免费公共网络整理而来,仅供学习和研究使用。请勿公开发表或 用于商业用途和盈利用途。
本文链接://www.studdz.com/xiaofang/5191.html

发表评论