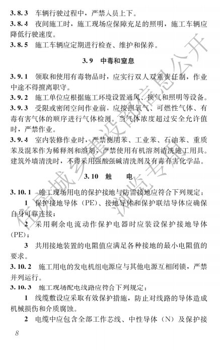
建筑与市政施工现场安全卫生与职业健康通用规范,自2023年6月1日起实施,全文必须严格执行!
- 工程头条
- 2023-02-21
- 2115
来源:住建部官网,建筑管理
刚刚,住建部发布国家标准《建筑与市政施工现场安全卫生与职业健康通用规范》。自2023年6月1日起实施。本规范为强制性工程建设规范,全部条文必须严格执行。同时废止了一大批现行工程建设标准相关强制性条文。

现批准《建筑与市政施工现场安全卫生与职业健康通用规范》为国家标准,编号为GB 55034-2022,自2023年6月1日起实施。本规范为强制性工程建设规范,全部条文必须严格执行。现行工程建设标准中有关规定与本规范不一致的,以本规范的规定为准。同时废止下列工程建设标准相关强制性条文:
一、《施工企业安全生产管理规范》GB 50656-2011第3.0.9、5.0.3、10.0.6、12.0.3(6)、15.0.4条(款)。
二、《建筑机械使用安全技术规程》JGJ 33-2012第2.0.1、2.0.2、2.0.3、2.0.21、4.1.11、4.1.14、4.5.2、5.1.4、5.1.10、5.5.6、5.10.20、5.13.7、7.1.23、8.2.7、10.3.1、12.1.4、12.1.9条。
三、《施工现场临时用电安全技术规范》JGJ 46-2005第1.0.3、3.1.4、3.1.5、3.3.4、5.1.1、5.1.2、5.1.10、5.3.2、5.4.7、6.1.6、6.1.8、6.2.3、6.2.7、7.2.1、7.2.3、8.1.3、8.1.11、8.2.10、8.2.11、8.2.15、8.3.4、9.7.3、10.2.2、10.2.5、10.3.11条。
四、《建筑施工安全检查标准》JGJ 59-2011第4.0.1、5.0.3条。
五、《液压滑动模板施工安全技术规程》JGJ 65-2013第5.0.5、12.0.7条。
六、《建筑施工高处作业安全技术规范》JGJ 80-2016第4.1.1、4.2.1、5.2.3、6.4.1、8.1.2条。
七、《龙门架及井架物料提升机安全技术规范》JGJ 88-2010第5.1.5、5.1.7、6.1.1、6.1.2、8.3.2、9.1.1、11.0.2、11.0.3条。
八、《建筑工程施工现场环境与卫生标准》JGJ 146-2013第4.2.1、4.2.5、4.2.6、5.1.6条。
九、《建筑拆除工程安全技术规范》JGJ 147-2016第5.1.1、5.1.2、5.1.3、5.2.2、6.0.3条。
十、《建筑施工模板安全技术规范》JGJ 162-2008第5.1.6、6.1.9、6.2.4条。
十一、《建筑外墙清洗维护技术规程》JGJ 168-2009第4.1.3、5.5.5条。
十二、《建筑施工土石方工程安全技术规范》JGJ 180-2009第2.0.2、2.0.3、2.0.4、5.1.4、6.3.2条。
十三、《建筑施工作业劳动防护用品配置及使用标准》JGJ 184-2009第2.0.4、3.0.1、3.0.2、3.0.3、3.0.4、3.0.5、3.0.6、3.0.10、3.0.14、3.0.17、3.0.19条。
十四、《建筑施工升降机安装、使用、拆卸安全技术规程》JGJ 215-2010第4.1.6、4.2.10、5.2.2、5.2.10、5.3.9条。
十五、《市政架桥机安全使用技术规程》JGJ 266-2011第3.0.1、3.0.3、3.0.5、4.4.5条。
十六、《建筑施工起重吊装工程安全技术规范》JGJ 276-2012第3.0.1、3.0.19、3.0.23条。
十七、《建筑塔式起重机安全监控系统应用技术规程》JGJ 332-2014第3.1.1、3.1.2、3.1.3条。
本规范在住房和城乡建设部门户网站(www.mohurd.gov.cn)公开,并由住房和城乡建设部标准定额研究所组织中国建筑出版传媒有限公司出版发行。
住房和城乡建设部
2022年10月31日
下载链接:
附全文:


















免责声明: 本站提供的任何内容版权均属于相关版权人和权利人,如有侵犯你的版权。 请来信指出,我们将于第一时间删除! 所有资源均由免费公共网络整理而来,仅供学习和研究使用。请勿公开发表或 用于商业用途和盈利用途。
本文链接://www.studdz.com/zixun/11542.html
发表评论