一级建造师网上报名如何填表,一级建造师报名表怎么填写
- 一级建造师
- 2023-01-05
- 851
1、1考试采用网络报名单位初审现场报考条件审查网上交费的方式进行2报考人员于规定时间内登录省级人事考试网进行网上报名3报名时,报考人员应按报名系统流程的要求,如实填写“报名表”,同时上传电子证件照片4。
2、专业技术职务可以不填,如果没有的话,直接填“无”即可,这个不是报考一建的必要条件大家只要把学历专业工作年限如实准确的填写就好报考条件 1取得工程类或工程经济类大学专科学历,工作满6年,其中从事建设工程项目。
3、1档案号补考考生填写,其他考生不填写档案号在成绩单上查找2报名点代码不填写 3报名序号不填写 4考试类别betway西汉姆app下载 方框中填写代码不填写 5级别根据报考情况填写相应内容初次参加考试及补考。
4、1单位代码一般是问公司人事部那边,如果没有单位可以选无主单位报名的方法在这选无主的下面有一行小字提示填几个数字到单位代码上,就是这么报的因为还是比较害怕单位扣证,考上之后再考虑要不要让现在的单位知道2。
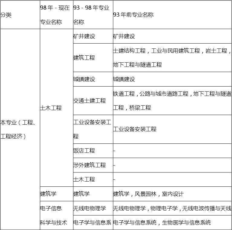
5、一级建造师报名选择专业时,如果自己的专业在专业对照表中,就可以直接选择本专业如果专业对照表中没有但属于相近专业的话,选择相近专业即可一建报名专业怎么填 我们在填写报名表的时候有两个选项,“所学专业”和“允许。
6、1取得工程类或工程经济类大学专科学历,工作满6年,其中从事建设工程项目施工管理工作满4年2取得工程类或工程经济类大学本科学历,工作满4年,其中从事建设工程项目施工管理工作满3年3取得工程类或工程经济类双学士。
7、一级建造师报考需要准备的资料1身份证对于报名时所需要准备的身份证要求必须是在有效期内的身份证或者是临时的身份证,需要正反面复印件一份2报名申请表拿到一张申请表之后,需要填写姓名以及籍贯还有学历学校。

8、一级建造师报名的时候最重要的是姓名和身份证和工作年限不要填写错误一级建造师,是建设工程行业的一种执业资格,是担任大型工程项目经理的前提条件建造师是指从事建设工程项目总承包和施工管理关键岗位的执业注册人员。
9、目前绝大部分省市都采取网上报名现场审核的方式进行报名工作,通常都在省人事考试中心网上填写相关报名信息,然后将该报名表打印盖章后,附带身份证学历证明等资料在指定时间去指定地点进行资格审核工作,考前一般在网上直接打印。
10、考生须使用标准的IE6或IE8浏览器二一级建造师网上报名入口 登陆省人事考试网或中国人事考试网便捷通道“网上报名”栏目,点击“专业技术人员资格考试网上报名”,即可进行报名三一级建造师网上填写报考申请表 1。

11、单位代码一般是问公司人事部那边,如果没有单位可以选无主单位报名的方法选无主的话下面有一行小字提示填几个数字到单位代码上新注册报考人员在网上报名系统注册时,系统通过全国一体化在线政务服务平台国家数据共享交换。
12、网上报名时,报考人员应按报名系统流程的要求,如实填写2009年度一级建造师资格考试报名表以下简称报名表,同时上传电子证件照片上传照片的要求为2007年以后拍摄的本人免冠白底正面彩色证件照,jpg格式,照片的宽。
13、报名表只需要填报考专业的从业年限考上证书要注册的时候再让公司出一个工作证明,证明你从事该专业工作满足所填年限凡遵守国家法律法规,具备以下条件之一者,可以申请参加一级建造师执业资格考试1取得工程类或工程。
14、考一级建造师怎么报名考试采用网络报名单位初审现场报考条件审查网上交费的方式进行报考人员于规定时间内登录省级人事考试网进行网上报名报名时,报考人员应按报名系统流程的要求,如实填写“报名表”,同时上传电子。
15、一级建造师报名所需材料如下1报名表一份,加盖单位公章2学历证书复印件一份,加盖单位公章,需核对原件3本人身份证正反面复印件一份,加盖单位公章4专业技术职务资格证书复印件一份,加盖单位。
免责声明: 本站提供的任何内容版权均属于相关版权人和权利人,如有侵犯你的版权。 请来信指出,我们将于第一时间删除! 所有资源均由免费公共网络整理而来,仅供学习和研究使用。请勿公开发表或 用于商业用途和盈利用途。
本文链接://www.studdz.com/yijian/10391.html

发表评论