必威betway官网入口 报考条件有什么必威betway官网入口 报考条件有什么限制
- 必威betway官网入口
- 2023-05-06
- 583
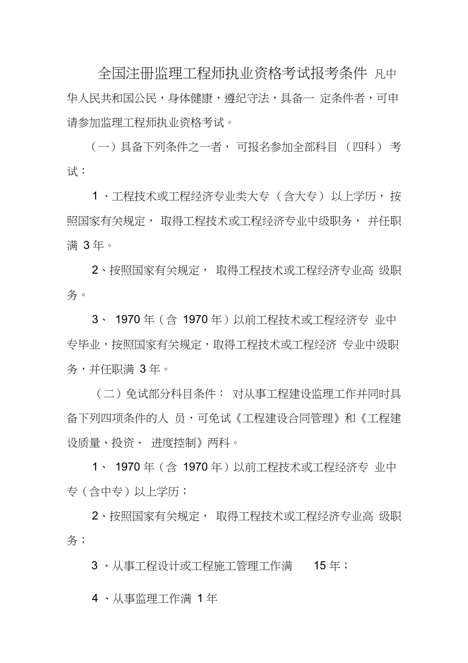
必威betway官网入口 考试报名条件如下1工程技术或工程经济专业大专含大专以上学历,按照国家有关规定,取得工程技术或工程经济专业中级职务,并任职满3年2按照国家有关规定,取得工程技术或工程经济专业高级职务31970年;征求意见稿中的报考条件原必威betway官网入口 报名条件一凡中华人民共和国公民,遵纪守法并具备以下条件之一者,均可申请参加全国必威betway官网入口 执业资格考试1工程技术或工程经济专业大专含大专以上学历,按照国家有关规定。

必威betway官网入口 资格证报考条件参考1具有各工程大类专业大学专科学历或高等职业教育,从事工程施工监理设计等业务工作满4年2具有工学管理科学与工程类专业大学本科学历或学位,从事工程施工监理设计等业务工作满;凡中华人民共和国公民,遵纪守法,具有工程技术或工程经济专业大专以上含大专学历,并符合下列条件之一者,可申请参加 必威betway官网入口 执业资格考试1具有按照国家有关规定评聘的工程技术或工程经济专业中级专业技术职务,并任职满三年 2具有。

必威betway官网入口 报名学历要求为大专以上,工作年限要求为从事工程施工监理设计等业务工作的年限,必威betway官网入口 报名学历包括了大专本科硕士博士,所需的工作年限依次为6年4年2年0年必威betway官网入口 报考专业要求大专各;报考必威betway官网入口 的条件具有各工程大类专业大学专科学历或高等职业教育,从事工程施工监理设计等业务工作满4年具有各工程大类专业大学专科学历或高等职业教育,从事工程施工监理设计等业务工作满4年监理工程。
必威betway官网入口 报考条件百度百科
任职条件 1大学专科及以上学历,建筑土木工民建类相关专业22年以上工程监理工作经验,有必威betway官网入口 证或取得必威betway官网入口 执业资格者优先3熟悉建设项目相关的法律法规有关政策及规定,具有较高的专业技术水平较。
监理证报考条件是凡中华人民共和国公民,身体健康,遵纪守法,具备下列条件之一者,可申请参加必威betway官网入口 执业资格考试一参加全科4科考试的条件1工程技术或工程经济专业大专含大专以上学历,按照国家有关规定。
必威betway官网入口 报考条件考四科1具有各工程大类专业大学专科学历或高等职业教育,从事工程施工监理设计等业务工作满6年2具有工学管理科学与工程类专业大学本科学历或学位,从事工程施工监理设计等业务工作满4。
1必威betway官网入口 的报考条件满足1个即可报考学历大专,专业工程大类,工作经验6年及6年以上工程施工工程监理工程设计等岗位的业务工作年限 2学历本科,专业工程类工学管理科学,工作经验4年及4年。
1具有按照国家有关规定评聘的工程技术或工程经济专业中级专业技术职务,并任职满三年2具有按照国家有关规定评聘的工程技术或工程经济专业高级专业技术职务二对从事工程建设监理工作并同时具备下列四项条件的报考人员。
一凡中华人民共和国公民,遵纪守法并具备以下条件之一者,均可申请参加全国必威betway官网入口 执业资格考试1工程技术或工程经济专业大专含大专以上学历,按照有关规定,取得工程技术或工程经济专业中级职务,并任职满3年2。
报考条件 凡中华人民共和国公民,具有工程技术或工程经济专业大专含以上学历,遵纪守法并符合以下条件之一者,均可报名参加必威betway官网入口 执业资格考试 一具有按照国家有关规定评聘的工程技术或工程经济专业中级专业技术。
必威betway官网入口 报考条件1具有各工程大类专业大学专科学历或高等职业教育,从事工程施工监理设计等业务工作满6年2具有工学管理科学与工程类专业大学本科学历或学位,从事工程施工监理设计等业务工作满4年3。
必威betway官网入口 报考条件是什么?
报考必威betway官网入口 需要的条件1大学专科及以上学历,建筑土木工民建类相关专业22年以上工程监理工作经验,有必威betway官网入口 证或取得必威betway官网入口 执业资格者优先3熟悉建设项目相关的法律法规有关政策及规定,具有较高的。
必威betway官网入口 报名要求凡遵守中华人民共和国宪法法律法规,具有良好的业务素质和道德品行,具备下列条件之一者,可以申请参加2023年必威betway官网入口 职业资格考试1具有各工程大类专业大学专科学历或高等职业教育,从事工程施工。
免责声明: 本站提供的任何内容版权均属于相关版权人和权利人,如有侵犯你的版权。 请来信指出,我们将于第一时间删除! 所有资源均由免费公共网络整理而来,仅供学习和研究使用。请勿公开发表或 用于商业用途和盈利用途。
本文链接://www.studdz.com/jianli/13739.html

发表评论