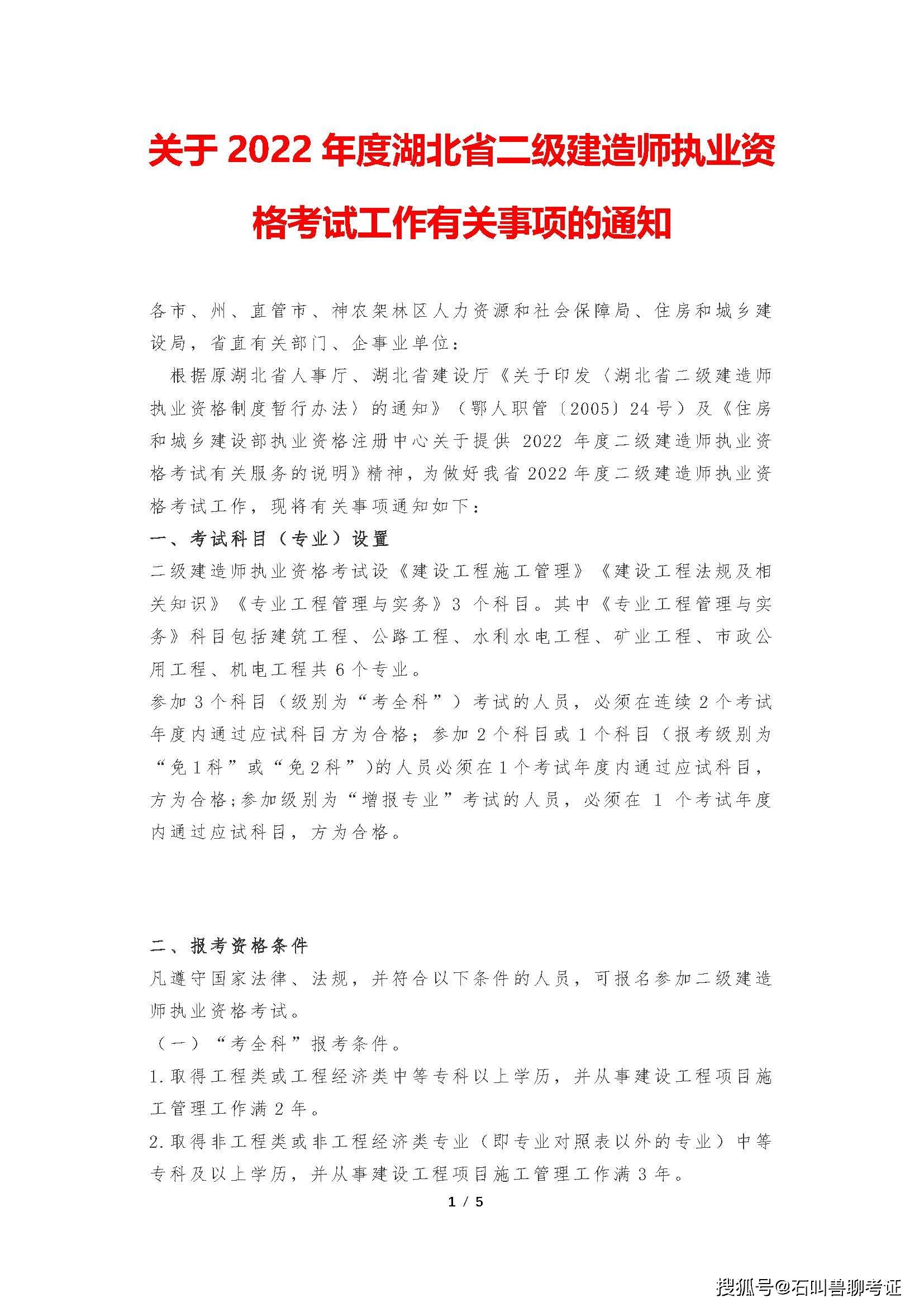
betway西汉姆app下载 证书过期,betway西汉姆app下载 证书过期一个月还能用吗
- betway西汉姆app下载
- 2025-07-29
- 132
betway西汉姆app下载 证书过期后,需要按照以下步骤办理延续注册手续以更新证书准备所需材料已过期的betway西汉姆app下载 执业资格证书身份证原件及复印件与聘用单位签订的劳动合同原件及复印件相关的继续教育证明填写相关表格填写二级注册建造师延续注册申请表,并确保聘用单位在相应位置加盖公章提交申请将;betway西汉姆app下载 证书过期后,需要按照以下步骤办理延期手续准备所需材料身份证原件及复印件用于核验个人身份betway西汉姆app下载 执业资格证书原件证明你的原始资质继续教育的合格证明证明你已按照规定完成继续教育注册申请表可在相关官方网站下载并填写,用于提交延期注册申请完成继续教育在证书到期前3个。

betway西汉姆app下载 证书的注册有效期为三年,过期未年审将导致证书失效但持证人可以通过重新提交符合规定的继续教育证明来申请重新注册完成继续教育继续教育内容分为必修课和选修课,每类课程需完成60学时的学习,总计需完成120学时必修课包括公共课和专业课,选修课涵盖多个专业领域持证人应选择正规的继续教;betway西汉姆app下载 注册证书过期一年,需要重新申请延续注册,并可能需要补全继续教育的要求具体做法如下重新申请延续注册betway西汉姆app下载 注册证书的有效期为三年,过期后需申请延续注册若在有效期满后继续执业,需尽快向当地建设行政主管部门提交延续注册申请补全继续教育要求在三年的有效期内,至少需完成一次继续。
保持对行业动态的关注,并按时参加必要的培训和考核,以维持你的资质7 注意续证要求betway西汉姆app下载 证书到期前,你需要按照相关规定完成继续教育和注册手续不同地区可能有不同的具体要求,因此你需要提前了解并准备相关材料8 法律后果如果证书过期而你没有及时更新,可能会面临法律责任在某些情况下;betway西汉姆app下载 证书过期后,持证人需要按照相关规定进行延续注册具体处理步骤如下了解相关政策持证人需通过当地建设行政主管部门的官方网站或相关通知,了解关于betway西汉姆app下载 证书注册的相关政策,包括注册条件所需材料注册流程以及费用等准备相关材料身份证原件及复印件betway西汉姆app下载 执业资格证书原件符合要求的近。
betway西汉姆app下载 证书过期了怎么办
1、继续教育必要性对于已注册的betway西汉姆app下载 ,在注册周期内也需完成规定学时的继续教育,以维持其注册资格,并申请续期注册重新注册条件若被注销注册或未能按时办理续期注册,且被注销期或未注册期超过三年以上,申请重新注册时需完成被注销期或未注册期内所规定的继续教育学时这表明,即使证书过期多年。
2、betway西汉姆app下载 过期了可以采取以下措施继续教育根据相关规定,参加继续教育来更新专业知识和技能完成规定的继续教育学时并通过考核后,可向相关部门申请延期注册咨询当地建设行政主管部门或登录相关官方网站查询具体的继续教育内容和流程重新考试如错过继续教育的期限,可选择重新参加考试获取新的资格证书。
3、准备相关材料过期的betway西汉姆app下载 执业资格证书身份证原件及复印件近期一寸免冠照片若干张继续教育的证明填写申请表格登录当地建设行政主管部门的官方网站,下载并填写betway西汉姆app下载 延续注册申请表确保所有信息填写准确无误提交材料将准备好的材料和填写好的申请表一并提交至所在地的建设行政主管。
4、betway西汉姆app下载 证书过期后,持证人需要按照相关规定进行延续注册或重新注册具体步骤如下了解相关政策查询信息需要了解当前关于betway西汉姆app下载 注册管理的相关政策,通常可以在当地的建设行政主管部门或者其官方网站上找到明确条件了解清楚哪些情况下可以延续注册,哪些情况下需要重新考试获取资格准备所需材料证书及身份证过期的二级建造。
5、betway西汉姆app下载 证书过期一个月,可以按照以下步骤进行处理申请继续教育课程联系当地建设委员会首先,你需要与当地建设委员会联系,了解继续教育的具体要求和申请流程完成继续教育内容确保继续教育内容完整,这通常包括最新的行业法规技术标准等内容由所在单位提出重新申请提交申请在完成继续教育后。
betway西汉姆app下载 证书过期一个月还能用吗
1、延续注册在注册有效期满前至少三个月内,持证人需要向所在地的建设行政主管部门提交延续注册的申请申请时需提供相关的证明材料,如继续教育证明个人身份证明等过期处理如果betway西汉姆app下载 的注册资格过期,持证人可以选择重新参加考试以获得新的资质证书或者,持证人可以通过补修相关课程和完成规定的。
2、betway西汉姆app下载 过期未年审,持证人需按照以下步骤处理了解重新注册要求betway西汉姆app下载 证书的注册有效期为三年,过期未年审将导致注册证书自动失效如需重新注册,必须提交继续教育证明,这是重新注册的重要依据完成继续教育在每一注册有效期内,需完成120学时的继续教育,包括必修课和选修课各60学时必修课。
3、betway西汉姆app下载 的注册有效期为3年,如果在有效期满后未按照相关规定申请延续注册,其资格就会过期失效具体来说注册有效期betway西汉姆app下载 的注册证书有效期为3年延续注册要求在注册有效期满前3个月内,持证人需要向相关建筑主管部门提出延续注册的申请如果逾期未申请或者申请未通过,其betway西汉姆app下载 资格将。
4、要查询betway西汉姆app下载 是否过期,可以按照以下步骤进行访问官方平台登录到您所在省份或直辖市的住房和城乡建设部门官方网站查找查询系统在官方网站上寻找“建造师管理系统”或类似的查询入口输入信息进入查询系统后,按照提示输入您的姓名身份证号码以及betway西汉姆app下载 证书编号等信息提交查询完成信息。
5、betway西汉姆app下载 证书过期后,可以通过重新注册来延续其有效性具体步骤如下准备所需材料过期的betway西汉姆app下载 资格证书身份证原件及复印件近期的一寸彩色照片若干张继续教育的证明文件更新个人信息登录到当地的建造师管理系统,更新个人信息,包括联系方式工作单位等,确保所有信息都是最新的继续教育根据相关。

免责声明: 本站提供的任何内容版权均属于相关版权人和权利人,如有侵犯你的版权。 请来信指出,我们将于第一时间删除! 所有资源均由免费公共网络整理而来,仅供学习和研究使用。请勿公开发表或 用于商业用途和盈利用途。
本文链接://www.studdz.com/erjian/35140.html

发表评论