烟草注册安全工程师履职清单烟草注册安全工程师
- 安全工程师
- 2023-02-23
- 674
是的,你可以担任中级注册安全工程师来从事烟花爆竹批发零售首先,你需要通过相关考核,以获得资格证书,然后才能够正式从事该行业之后,你可以从事根据当地安全法规制定的标准进行安全检查有效使用烟花爆竹等方面的专业技术性。
1烟草行业没有注册安全工程师这个岗位名称2但注册安全工程师,根据最新2014年修订后的安全生产法,可以从事烟草行业内的安全相关工作,比如安监部主任安质部经理专职安全员等。

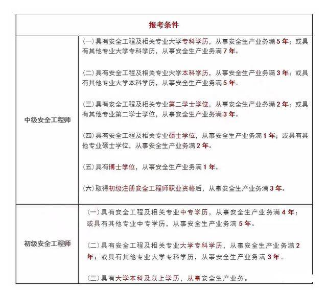
关于注册安全工程师条件如下报考初级注册安全工程师要具备安全工程及相关专业中专学历,从事安全生产业务满4年或具有其他专业中专学历,从事安全生产业务满5年报考中级注册安全工程师要具备具有安全工程及相关专业大学专科学历。
譬如浙江烟草近年来新入本科生,月到手5K,年薪6万,奖金2万,公积金一年2万多,养老金等2万多,每月的一点补贴,过节的一些卡券,一点报销,不超过1W二某些高待遇的岗位,沿海的某些烟厂,比如广东中烟的卷烟厂,到。
安全工程师要对生产经营单位的安全生产管理安全监督检查安全技术研究和安全检测检验建设项目的安全评估危害辨识或危险评价等工作存在的问题提出意见和建议我下面为你整理了安全工程师考试的知识点 ,希望对你有所帮助 安全生产标。

免责声明: 本站提供的任何内容版权均属于相关版权人和权利人,如有侵犯你的版权。 请来信指出,我们将于第一时间删除! 所有资源均由免费公共网络整理而来,仅供学习和研究使用。请勿公开发表或 用于商业用途和盈利用途。
本文链接://www.studdz.com/anquan/11600.html
发表评论