注册结构工程师专业考试应试指南,注册结构工程师考试科目顺序
- 结构工程师
- 2025-08-02
- 116
1、一级注册结构工程师基础考试包括上下午两场考试,上午考高等数学普通物理普通化学等科目,下午考土木工程材料工程测量职业法规等科目一级结构工程师考试科目基础考试包括上下午两场考试1上午考试包含科目高等数学普通物理普通化学理论力学材料力学流体力学计算机应用基础电工电子技术。
2、考试题目均为选择题,上下午各40道题,每题1分,共计80分上午考试科目为混凝土结构钢结构砌体结构木结构下午考试科目为地基基础高层与高耸建筑桥梁工程一级注册结构工程师考试难度是比较高的,从其特殊的考试方式和开卷形式也可见一斑,需要考生具备较强的专业和实践知识。

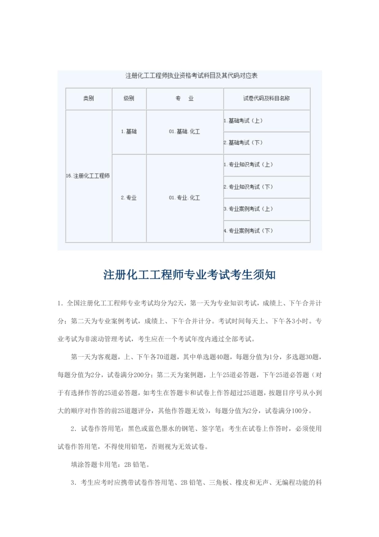
3、考试科目考试分为一级注册结构工程师和二级注册结构工程师一级注册结构工程师考试包括基础考试和专业考试,其中基础考试又分为基础上和基础下两部分,专业考试分为专业上和专业下两部分二级注册结构工程师考试只有专业考试,包括专业上和专业下两部分确认报考条件考生需满足一定的学历专业及工作。
4、一级注册结构工程师资格考试科目基础考试基础考试这两部分为基础理论知识的考核,采用闭卷形式进行专业考试专业考试这两部分考察的是考生的专业知识及实践应用能力,采用开卷形式进行二级注册结构工程师资格考试科目专业考试专业考试这两部分同样考察考生的专业知识及实践应用能力,也采用开卷形式。
5、一级注册结构工程师资格考试科基础考试上,基础考试下,专业考试上,专业考试下二级注册结构工程师资格考试专业考试上,专业考试下注册结构工程师分为一级注册结构工程师和二级注册结构工程师一级注册结构工程师分为基础考试和专业考试,基础考试包括基础上和基础下两。
6、注册结构工程师考试科目根据级别不同而有所区别一级注册结构工程师资格考试科目 基础考试 基础考试这两部分为基础知识的考核,通常为闭卷考试 专业考试 专业考试这两部分涉及专业知识及实践应用,为开卷考试二级注册结构工程师资格考试科目 专业考试 专业考试这两部分主要考察专业知识,同样。
7、一级注册结构工程师资格考试涵盖多个科目,分为基础考试和专业考试两部分基础考试分为上午和下午,上午考试科目包括高等数学普通物理普通化学理论力学材料力学流体力学计算机应用基础电工电子技术工程经济信号与信息技术2009年新增科目法律法规等下午则涉及土木工程材料工程测量。
8、结构工程师考试科目一级注册结构工程师资格考试科目1基础考试上 2基础考试下 3专业考试上 4专业考试下二级注册结构工程师资格考试1专业考试上 2专业考试下注意1各专业的基础考试为闭卷考试,只允许考生使用统一配发的考试手册考后收回,禁止携带。
9、考生应考时,应携带2B铅笔,黑色蓝色墨水的钢笔或签字笔圆珠笔,三角板,橡皮及无声无编程功能的科学计算器一级注册结构工程师资格考试科目1基础考试上2基础考试下3专业考试上4专业考试下二级注册结构工程师资格考试1专业考试上2专业考试下。

10、基础考试为闭卷考试,只允许考生使用统一配发的考试手册考后收回,禁止携带其他参考资料,住建部规定自2012年起,基础考试不再配发考试手册,闭卷考试专业考试为开卷考试,考试时允许考生携带正规出版的各种专业规范和参考书目一级注册结构工程师资格考试科目1基础考试上 2。
11、结构力学涵盖静定与超静定结构分析等力学内容三另一种说法 公共基础可能还包括计算机应用基础电工电子技术法律法规信号与信息技术等科目专业基础则可能涵盖工程测量职业法规土力学与地基基础结构试验结构设计土木工程施工与管理等内容综上所述,一级注册结构工程师基础考试的科目。
12、betway西汉姆app下载 考试科目建设工程法规及相关知识2小时,单选60个,多选20个,满分100,60左右合格 建设工程施工管理3小时,单选70个,多选25个满分120,70左右合格专业工程管理与实务3小时,单选40个,多选20个,案例分析3个,其中案例题60分,满分120,60左右合格二级注册结构工程师只考专业课科目。
13、一按照有关规定,我国一级注册结构工程师考试分两阶段进行第一次是基础考试,在考生本科大学毕业后按相应规定的年限进行,其目的是测试考生是否基本掌握进入结构工程设计实践所必须具备的基础及专业理论知识第二次是专业考试,在考生通过基础考试,并在结构工程设计岗位上实践了规定年限的基础上进行,其。
14、一级注册结构工程师资格考试科目1基础考试上 2基础考试下 3专业考试上 4专业考试下二级注册结构工程师资格考试1专业考试上 2专业考试下注意1各专业的基础考试为闭卷考试,只允许考生使用统一配发的考试手册考后收回,禁止携带其它参考资料各专业的。
15、注册结构工程师二级一级注册二级结构工程师一报考条件 具备下列条件之一者,可申请参加基础考试取得本专业指结构工程建筑工程土木工程水利工程港口航道与海岸工程专业或相近专业指建筑学道路桥梁与渡河工程交通工程勘查技术与工程工程力学矿物资源工程材料科学与工程机械。
16、一级注册结构工程师资格考试科目基础考试上基础考试下 专业考试 专业考试注册结构工程师分一级注册结构工程师和二级注册结构工程师考试每年举行一次,考试时间一般安排在9月上旬原则上只在省会城市设立考点。
17、综述一级注册结构工程师的考试科目与其它很多考试相同,包括基础考试和专业考试两个重要部分基础考试的内容包括高等数学普通物理普通化学理论力学材料力学流体力学计算机应用基础电工电子技术工程经济信号与信息技术等等,专业考试则主要针对钢筋混凝土结构钢结构等等内容进行全面考察,难度。
免责声明: 本站提供的任何内容版权均属于相关版权人和权利人,如有侵犯你的版权。 请来信指出,我们将于第一时间删除! 所有资源均由免费公共网络整理而来,仅供学习和研究使用。请勿公开发表或 用于商业用途和盈利用途。
本文链接://www.studdz.com/jiegou/35247.html
发表评论