专业一级结构工程师管理办法,一级结构工程师专业考试报考条件
- 结构工程师
- 2023-08-28
- 478
一级注册结构工程师资格考试由基础考试和专业考试两部分组成通过基础考试的人员,从事结构工程设计或相关业务满规定年限,方可申请参加专业考试考试成绩不实行单科累计管理,基础考试或专业考试须一次通过全部科目;对一级结构专业考试其它专业的专业知识考试和专业案例考试读卡成绩未达到调档分数线的考生试卷,不进行专家阅卷评分二级注册结构工程师专业考试评分由各地参照上述作法组织评阅试卷三专家阅卷评分 为保证考试评分的客观。
全国一级注册结构工程师专业考试采取各地计算机读卡,全国统一集中阅卷方式各地应按人事部人事考试中心下发的评分软件,分别对考生的一级结构基础一级结构专业二级结构专业上下午答题卡进行机读评分,并按规定将各科考试;成绩管理办法 参加一二级注册注册结构工程师考试的人员,须在1个考试年度内通过全部科目的考试 考试合格标准 2020年度考试成绩合格标准未公布 参考2019年结构工程师考试合格标准 基础考试 注册工程师含一级注册结构工程师资格的基。
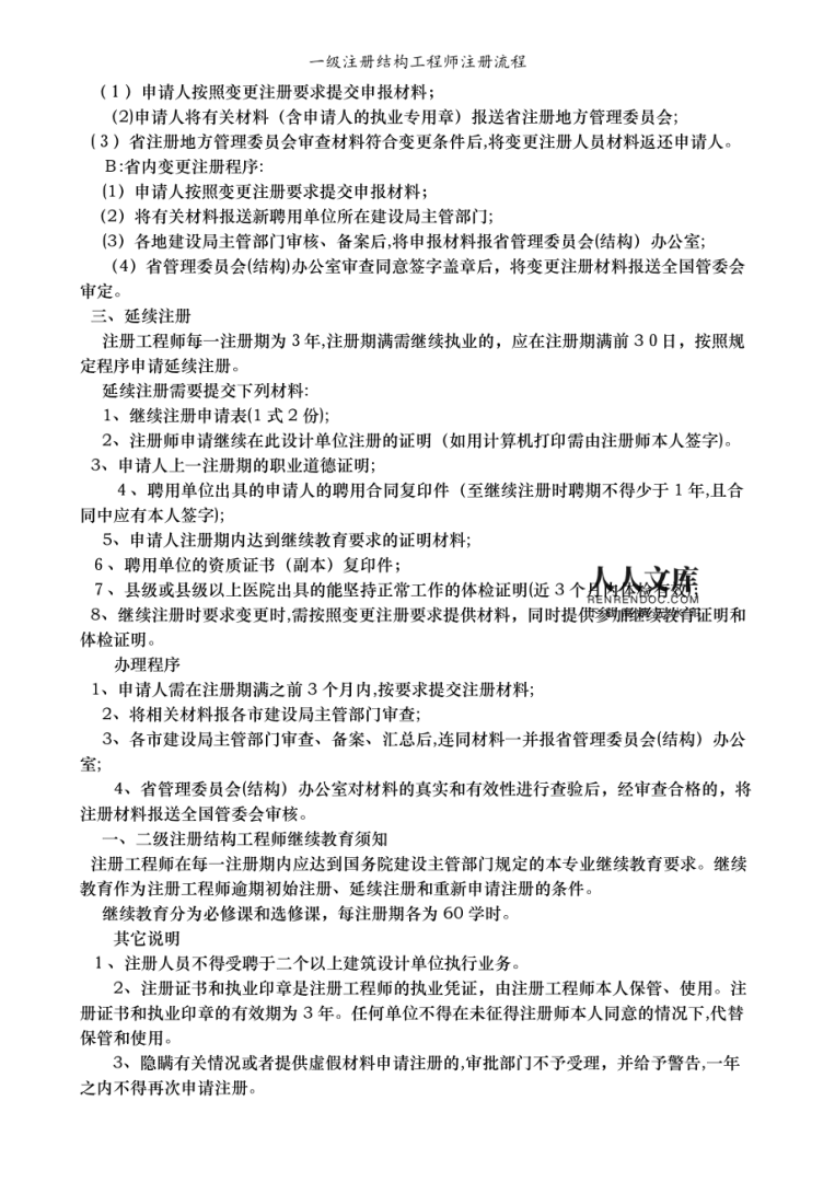
1申请人填写注册师申请表并提交聘用单位2聘用单位审核同意签字盖章后,连同其他有关注册材料一并报所在建设局主管部门3各建设局主管部门对其材料的有效性完整性进行审核,在注册申请表相应栏目内签字盖章后报省管;取得一级注册建筑师一级注册结构工程师执业资格以下简称注册师并受聘于有相应设计资质的设计单位或允许执业的其他机构的个人,均可申请注册 二提交材料 首次注册应提交如下材料 1注册师注册申请表1式2份,见附表建筑结构。
一级结构工程师专业考试报考条件
1、二 一级注册结构工程师报考条件 土木本科毕业一年可以参加一级注册结构师基础课考试,毕业二年参加二级结构师专业考试,在通过一级注册结构师基础考试后四年,就可以参加一级结构师的专业考试 一级注册结构工程师资格考试科目 1高等数。

2、中高级结构工程师是职称,随着你的工作经验及所负责项目而专增,一般本科毕业属在设计院工作一年就是“助理工程师”,硕士毕业工作3个月就可以评“助理工程师”,中级好像是本科毕业四年以后,高级要十年以上,评定由单位发起申请,向当地。
3、统一到所在省区市注册结构工程师管理委员会或人事考试管理机构办理报名手续党中央国务院各部门部队及直属单位的人员,按属地原则报名参加考试级注册注册结构工程师设基础考试和专业考试两部分其中,基础考试为客观。
4、土木本科毕业一年可以参加一级注册结构师基础课考试,毕业二年参加二级结构师专业考试,在通过一级注册结构师基础考试后四年,就可以参加一级结构师的专业考试考试通过后即可以成为结构工程师,可以注册,执业一级结构师有。
5、三考试成绩管理 参加一二级注册注册结构工程师考试的人员,须在1个考试年度内通过全部科目的考试四报考条件 一 一级注册结构工程师基础考试报考条件1具备下列条件类别 专业名称 学位或学历 职业实践最。
6、1 注册一级结构工程师都考哪些内容,需要看那些规范 一注基础课考试科目几乎囊括了大学里学的所有理工类基础课和专业基础课,不过范围广必然也暗示了考察深度比较浅,而且考试形式是四选一不写计算过程半开卷给你一本册子,里面有公式。
专业一级结构工程师管理办法最新
1、2注册执业人员未执行法律法规和工程建设强制性标准的,责令停止执业3个月以上1年以下情节严重的,吊销执业资格证书,5年内不予注册造成重大安全事故的,终身不予注册构成犯罪的,依照刑法有关规定追究刑事责任。
2、人事部和建设部共同颁发根据查询环球网校网显示,国家注册一级结构工程师分别盖中华人民共和国人力资源和社会保障部中华人民共和国住房和城乡建设部的章,所以人事部和建设部共同颁发。
3、其他工科专业 工学学士或本科 毕业及以上学位 8年 12年 报名时间一般为每年的6月份以当地人事考试部门公布的时间为准报考者由本人提出申请,经所在单位审核同意后,统一到所在省区市注册结构工程师管理委员会或。
免责声明: 本站提供的任何内容版权均属于相关版权人和权利人,如有侵犯你的版权。 请来信指出,我们将于第一时间删除! 所有资源均由免费公共网络整理而来,仅供学习和研究使用。请勿公开发表或 用于商业用途和盈利用途。
本文链接://www.studdz.com/jiegou/17097.html

发表评论