注册安全工程师案例分析真题及答案下载的简单介绍
- betbetway必威app下载
- 2024-06-25
- 313
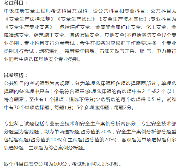
1、注册安全工程师考试设有4个考试科目安全生产法及相关法律知识安全生产管理知识安全生产技术安全生产事故案例分析您可根据历年真题,掌握了解考试题型和考试趋势,预祝您顺利通过考试。
2、题主是否想询问“2020年注册安全工程师真题在哪里能下载”233网校233网校是2005年成立的综合性考试资源网站,网校师资强大,其资源丰富包含各类真题并可以进行下载因此2020年注册安全工程师真题可以在此网站下载233网校可以让自身能够享受学习快乐考试。
3、作业现场安全生产标准化,现场安全生产检查与隐患分析排查治理,现场应急处置和救护,本企业本行业典型生产安全事故案例,班组安全生产组织管理和先进班组的安全生产管理经验4厂房出入口应设置安全标志,并应提示厂房内是有毒作业场所,无关人员禁止进入,禁止明火等有相应的文字和图形标识,符合国家相关。

4、百度JSGCJYW,查看更多建筑类考试资讯资料。
5、你可以百度啊 一大把真题与答案,百度知道,百度文库都有的,也可以下载几个软件试试,比如考试100,才士题库等等。
6、C甲县交通部门 D乙县消防部门 正确答案A 答案解析负责组织这起事故调查工作的应是乙县人民政府以上就是安全工程师安全生产历年真题精练,想必大家一定都学会了,如果还存在问题,那么就需要回归教材,对于错误的知识点进行更为深入的理解,认真进行注册安全工程师考试备考,祝大家考试成功。
7、答案解析特种设备安全法第三十八条特种设备属于共有的,共有人可以委托物业服务单位或者其他管理人管理特种设备,受托人履行本法规定的特种设备使用单位的义务,承担相应责任共有人未委托的,由共有人或者实际管理人履行管理义务,承担相应责任以上就是中级注册安全工程师安全管理历年真题及解析。
8、案例分析高频考题有哪些一级注册消防工程师资格考试是属于由人力资源社会保障部人事考试中心统一组织实施,实行全国统一大纲统一命题统一组织的考试制度,在每年人力资源社会保障部都会下发考试计划,人事考试中心则会公布具体考试时间一级消防工程师总共考三科,即消防安全技术实务消防安全。
9、2012年注册安全工程师安全生产管理知识真题一单项选择题共70题,每题l分每题的备选项中,只有l个最符合题意1某企业2011年发生了17起轻伤事故,轻伤17人,根据海因里希事故法则,该企业在2011年存在人的不安全行为数量为起答案C解析海因里希事故法则。
10、2019年中级安全工程师其他安全考试真题及答案 一单项选择题共20题,每题1分每题的备选项中,只有1个最符合题意 1机械设备安全应考虑机械产品安全和机械使用安全两个阶段,每个阶段都要采取安全技术措施和安全管理措施来消除或减小机械设备风险下列机械设备安全措施中,不属于安全技术措施的是 A机械零。
11、案例分析模拟试题有哪些呢一级注册消防工程师资格考试是属于由人力资源社会保障部人事考试中心统一组织实施,实行全国统一大纲统一命题统一组织的考试制度,在每年人力资源社会保障部都会下发考试计划,人事考试中心则会公布具体考试时间一级消防工程师总共考三科,即消防安全技术实务消防。
12、2021年一消案例分析真题答案及解析案例一2021年一级消防工程师考试案例分析真题案例一的内容如下**案例一**1 某大型商业综合体以下简称“综合体”,于2011年8月建成并投入使用,共有7层地上和3层。

13、针对上述事故案例,分析直接原因间接原因责任者整改措施 参考答案 模拟试题二 一答题要点 1吊装作业摘钩前应按要求检查焊缝质量,符合安全要求后方可摘钩 23人高处作业人员未按规定正确使用安全带 3缺乏安全监督人员的现场监督和检查 4加强安全遵章守纪的教育 二答题要点 这是一起。
14、4人民政府安全生产监督管理部门对安全生产工作实施的监督管理,由于是依法行使的监督管理权,它就是以国家强制力作为后盾的,这是安全生产监督监察的特征 A权威性 B强制性 C组织性 D普遍约束性 答案B 5下列各项不属于安全评价前期准备阶段工作内容的是A明确被评价对象 B分析危险。
15、里面大部分的题都有解析,而且还支持上传自己的题库,历年真题模拟题包括解析,方便检验学习效果,网站涵盖了数百万的公务员教师建筑工程注册会计师考研经济金融特种作业安全操作等各种题库以及一些常见的真题模拟题库让大家免费刷题学习各大商店搜考试宝即可下载,查看完整试题。
16、导语案例分析在建工考试中,基本每个科目都有,因为建工人未来的工作就是围绕工程实际进行的,目前,想必很多考生已经开始进行2021年中级注册安全工程师备考了,其实这样是好的,毕竟早做准备我们才能发现自己的不足,复习时间也会比较多,为了帮助大家更好的进行安全工程师复习,今天给大家汇总了2021中级。
免责声明: 本站提供的任何内容版权均属于相关版权人和权利人,如有侵犯你的版权。 请来信指出,我们将于第一时间删除! 所有资源均由免费公共网络整理而来,仅供学习和研究使用。请勿公开发表或 用于商业用途和盈利用途。
本文链接://www.studdz.com/anquan/24260.html

发表评论