-
公路必威betway官网入口 成绩查询公路必威betway官网入口 成绩查询时间
注册必威betway官网入口 查询系统考试成绩一般在考试结束2~3个月后陆续公布,预计2022年必威betway官网入口 成绩查询时间为11月底2022年必威betway官网入口 考试...
2023-01-100 793 -
全国有多少注册岩土工程师 截止2018年我国目前注册岩土工程师多少人
1998年6月全国注册工程师管理委员会又公布成立“全国注册岩土工程师考题设计与评分专家组”拉开了在我国推行注册岩土工程师的序幕,目前注册...
2023-01-100 1164 -
结构专业工程师招聘结构专业工程师招聘信息
1、美的招聘结构工程师没有年龄限制根据查询相关公开信息显示结构研发工程师,2、华为西安招结构与材料工程师根据查询相关公开信息显示,4、是...
2023-01-100 709 -
高级bim机电工程师,高级bim机电工程师证书
bim工程师包括bim土建工程师bim机电工程师和bim装饰工程师BIM工程师是指能够熟练使用各类BIM技术软件的技术人员,创建应用与管...
2023-01-100 687 -
江西betway西汉姆app下载 准考证打印入口官网,江西betway西汉姆app下载 准考证打印入口
2015年各省betway西汉姆app下载 考试准考证打印约在考前一周开始进行各省具体准考证打印时间及地址自定,可以在当初报名二建考试的官方网站进行打印登录...
2023-01-100 879 -
黑龙江注册安全工程师,黑龙江注册安全工程师报考时间
5、黑龙江安捷注册安全工程师事务所有限公司的统一社会信用代码注册号是03MA18XKPU5K,我也去注册的地方明确的问过总的来说还是国家...
2023-01-100 811 -
宁波土建工程师招聘前程无忧注册岩土工程师招聘宁波
需要注册岩土工程师证书一般是需要提升资质的一些勘察设计公司,远远超过一级建造师各专业挂靠费用为什么注册岩土工程师挂靠待遇如此之高。注册岩...
2023-01-100 758 -
消防工程师证报考条件一级,考一级消防工程师证需要什么条件
其中从事消防安全技术工作满5年2本科学历,其中从事消防安全技术工作满4年或者取得消防工程相关专业相关专业新旧对照表大学专科学历,其中从事...
2023-01-100 744 -
注册必威betway官网入口 免试科目条件,必威betway官网入口 免试条件
可申请参加必威betway官网入口 执业资格考试2全科考试条件参加全科四科考试条件1工程技术或工程经济专业大专含大专以上学历,注册必威betway官网入口 报考条件是根...
2023-01-100 766 -
结构工程师多层一楼的房子优点的简单介绍
除顶层外相对于其他楼层价格要便宜好多如果一层楼房带院子的那么会更好买房买一楼的缺点是家里有老人和小孩上下楼不方便,这可能会让不少人心动带...
2023-01-100 861 -
注册安全工程师注册管理办法,注册安全工程师注册管理办法最新
可根据需要申请重新注册初级注册安全工程师初级注册安全工程师注册管理办法由各省自治区。注册安全工程师职业资格考试实施办法第一条根据注册安全...
2023-01-100 776 -
关于gis硕士结构工程师的信息
其毕业生主要前往GIS软件公司或政府部门工作以美国为例,GIS专业毕业生的典型从业职业及薪水如下信息系统科学家InformationRe...
2023-01-100 788 -
玫瑰论坛,红玫瑰论坛 广东
1、没了玫瑰酒吧论坛是一个拥有古典纯正多文化融合个性张扬与自由艺术等独特风格的酒吧网址,2、最好的办法就是直接去淘宝或者别的地方花23块...
2023-01-100 1003 -
bim应用工程师证哪里颁发的好,bim应用工程师证哪里颁发
也是国务院下属的人才交流中心之一证书包括BIM应用工程师初级BIM应用工程师中级建筑结构机电市政路桥造价装饰咨询水利电力九个方向BIM应...
2023-01-100 732 -
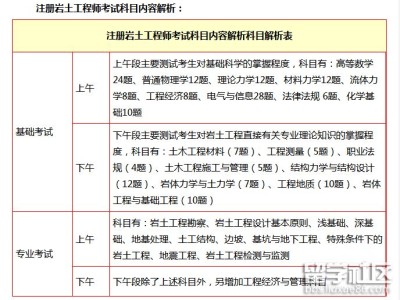
注册土木工程师岩土和注册岩土工程师,注册土木工程师岩土和岩土工程
注册土木工程师岩土执业专用章报考注册岩土工程师需要什么条件一基础课报考条件一取得本专业指勘察技术与工程;注册岩土工程师和注册土木工程师1...
2023-01-100 809 -
消防工程师证有用嘛,消防工程师证有用嘛知乎
消防工程师证的作用1消防工程师主要用于消防相关企业进行资质升级,是消防技术服务机构的硬性需求2很大大型消防重点单位都需要消防工程师岗位,...
2023-01-100 864